DIY Conductivity Probe/Meter

that's right
platinum is the most appropriate material for such application
also silver and nichrome wire. platinum is the best option i would say and is actually not that expensive considering that you anly need about 5mm of it to make a probe (if you're carefull you might do it with 2mm which costs arround 4USD)
 
Schemtatics

Schemtatics

As promised
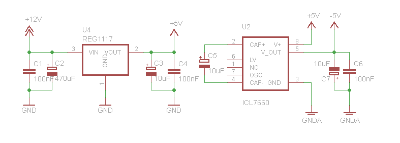
this is the power supply side of the module (any questions just ask)

Power.png

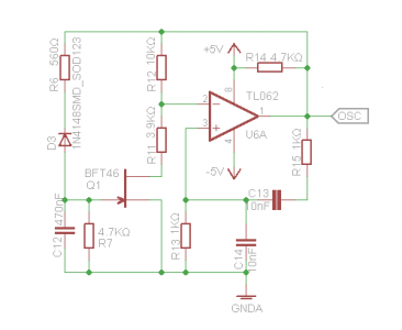
and this is the Sine generator with automatic gain control

Oscilator.png

this is all pretty straight forward but if you see anything unclear just post your questions here and ill do my best to answer

this next part is where it gets a bit more complicated but not too much. this is the part that deals with taking the conductivity of the probe and converting that signal into a DC current that has a voltage swing of 0 to 5v representing min to maximum of the measured range. the measuring range is determined by the R17,18,19 group (these have to be high accuracy resistors at least 1%) and the R16 (this resistor establishes the slope)
there is quite a bit to talk about this part of the schematic as it is important to understand its funtion so one can build their own with a usefull range while keeping high resolution and sensitivity (I will go into this if needed in a future post)


measure.jpg



Hope this helps
 
Ok a few comments on your schematics.

1) doesn't GND and GNDA have to connect someplace? if you want them to be isolated you may have to use an isolated power supply maybe..

2) I assuming GNDA is also being used for the other end of the probe? doesn't the probe need two leads?
 
hi
1.yes GND and GNDA are electrically connected through a solder joint someware on the pcb.
its to do with the digital side of the schematic
Microcontrollers are in general very noisy devices and it is somewhat common practice to detach the digital ground field on the pcb from the analogue ground field and allow a single connection point between the two. this is said to reduce noise from the MCU. It si however not ment to be some kind of isolation.
to achieve galvanic insulation one must either as you say use an isolated power supply or implement some kind of standalone DC-DC converter galvanic isolator like the ADuM5401
2. Yes that is correct (sorry i assumed that was obvious but i see now that it may not be the case)
 
roger..

Usually I still put a connection on the schematic and put a note that its a small trace or something. But I just being picky. :) Just wanted to make sure you didn't miss it in layout as well for the probe connection.. :)

Might not hurt to add some .1uF for your OP amp supply decoupling as well.
 
good catch on the OP amp decoupling
i hope this info will come handy to someone one day
if anyone decides to go ahead and build this design, please spend a little bit of time to understand the range of measurement with a specific probe constant and the resolution of the data measured.
the resistor values on this schematic work for a probe with a constant of K=10
which puts the range of the device at 266 to 171 ohms which with a cell constant of 10 gives a range of 37.59mS/cm to 58.48mS/cm
if we convert this into salinity and specific gravity at 25DEG Celsius we get a range of 23.82ppt to 39.05ppt Salinity and 1.016 to 1.028 specific gravity
it becomes apparent that this device has been designed to measure a very narrow and specific range of salinity. The reason for this is resolution and accuracy of AD conversion. This setup offers a resolution of 0.02mS/cm or 0.015ppt or 0.000012 SG
the range can be easily adjusted by changing the values of the resistors R16 to R19 but i won't go into that now (unless anyone needs me to)

here are some pictures of the board I made for this. it includes a bit more stuff like an MCU, a communications buffer and some other little bits (like some decoupling capacitors :))
EC_Top.jpg
EC_Bottom.jpg

Hope this helps
 
one thing I was curious about is if I made my own probe how would I figure out what it's K constant is? I wasn't quite sure how to do that, but I didn't get a chance to dig into it much either.
 
Although the probe itself is potentially the simplest and easiest probe to build in this hobby there are actually a fiew things to consider if one needs to build a high quality EC probe with stable output and long life to rival a commercial available one.
If anyone is interested we can go into more detail and in depth conversation about how to go about making one, but for now ill point out the main aspects of it.
1. Cell constant
It is important to build a probe with a K of as close to the target as possible but is by no means critical (in worst case one can put a trimmer instead of the slope resistor and adjust the controller side to bring the probe in range)
2. Almost all major sensing probes in this hobby can be made as a DIY project however, I believe that none of them are the kind of thing that you can put together with a couple of wires and some duct tape. Sorry.
A bit of accuracy and care is involed if one whants to build a brobe that will work just as well as an off the shelf (more expensive) sensor
3. The actual build involves very few materials which are:
Titanium wire (commonly available online is 0.45mm diameter ) 1cm of it
Some plastic tube with an internal diameter of at least 15times the diameter of the wire (in this case at least 7mm)
Some two part epoxy resin with a high dielectric strength (also known as potting compound)
If temperature compensation is needed than also a thermistor should be introduces in the probe
Some wires (multistrand copper)
Some nail polish to help insulate the connection between the titanium and the copper as this is a mechanical contact (titanium can't be soldered)
THE END

If anyone needs schematics and more in depth instructions on this build let me know

Hope this helps
 
platinum would work better (i thought to propose a cheaper option)
the problem one ecounters with platinum vs titanium is more to do with its surface finish after high polish sanding than oxidation
in the industry we find cells built out of platinum, titanium and graphite in general. I wouldnt advise the use of graphite in cells with k>1 as graphite does not have enough structural integrity for a DIY application
The procedure for building the electrode is almost identical in platinum and titanium, the only notable difference being that titanium cannot be soldered making it a bit more fiddely to work with. there is also a sanding and polishing difference between the two but it can be considered neglijable.
 
cool thanks for the good insight into all of this. I like to make one but Im still in the process of setting up my tank and this will have to be for a later date.. :(

Hopefully I can get back to this eventually..
 
Back
Top